法院简介 图片新闻 法官说法 信息公开 法观中山 裁判文书 法院公告 法院文化 网上视频  
文章 来源
当前位置: 首页 >> 专题报道 >> 司法公开栏目 >> 工作报告 >> 预决算公开专栏 >> 正文
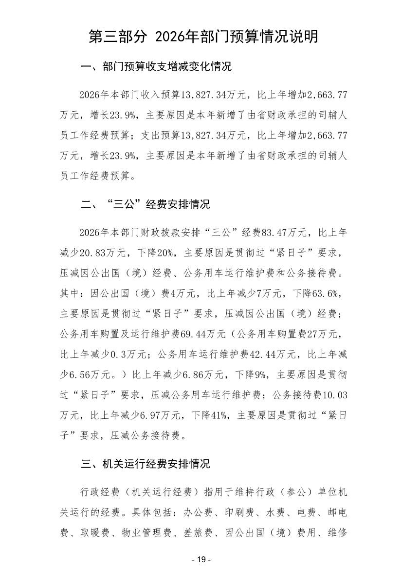
2026年广东省中山市中级人民法院部门预算


2026-02-10  【收藏本文

13415163719863666.jpg


13415163722433618.jpg


13415163723952524.jpg


13415163724965307.jpg


13415163725954621.jpg


13415163727120111.jpg


13415163728673758.jpg


13415163742617485.jpg


13415163743703051.jpg


13415163744837706.jpg


13415163745847247.jpg


13415163746848611.jpg


13415163747816055.jpg


13415163749831290.jpg


13415163750831539.jpg


13415163751887665.jpg


13415163752931772.jpg


13415163753949713.jpg


13415163754956360.jpg


13415163755934526.jpg


13415163756882944.jpg


13415163757786901.jpg


13415163758967953.jpg

13415163759931417.jpg



13415163760918846.jpg



附件操作
2026年广东省中山市中级人民法院部门预算.pdf下载
 
  打印】【关闭

最新图文
“真没想到,这笔钱能这么快拿到手!”
脱下法袍,他带同学们在春天种下了一颗种子
2026中山法院执行工作怎么做?来看这场会议
“心里这块大石头终于落了地!”
最新要闻
·委托他人买股票血本无归
·产后患抑郁症酿惨案年轻妈妈溺死亲
·利用虚假资料骗取银行贷款4000
·女出纳侵占300余万炒金获刑
·轿车逆行撞的士驾驶人肇事逃逸
·顾客洗桑拿被盗22万余元财物
·男子不愿入传销组织被体罚致死
·保安厂内锤砸前妻后自杀
·抢劫遭抵抗杀死前雇主一“90后”
·热心救人者竟是肇事者
中山市中级人民法院版权所有
地址:广东省中山市东区兴中道16号  邮编:528403
中山市中级人民法院执行局 :0760-88868294
中山市中级人民法院值班室 :0760-88880600

主办单位:中山市中级人民法院  设计制作及技术支持:中山网  粤ICP备11053359   粤公网安备 44200002443385号